Beranda
/ Skema Osilator Fm Stabil - Ukw Sender : Inilah kelebihan osilator yang terdapat pada tuner blok yg menggunakan rangkaian sistem osilator colppits.tutorial cara membuat pemancar fm dari bekas tuner blok.
Skema Osilator Fm Stabil - Ukw Sender : Inilah kelebihan osilator yang terdapat pada tuner blok yg menggunakan rangkaian sistem osilator colppits.tutorial cara membuat pemancar fm dari bekas tuner blok.
Skema Osilator Fm Stabil - Ukw Sender : Inilah kelebihan osilator yang terdapat pada tuner blok yg menggunakan rangkaian sistem osilator colppits.tutorial cara membuat pemancar fm dari bekas tuner blok.. Radio penerima fm mono membangkitkan frekuensi osilator sebesar 116 mhz. Bagian selanjutnya dapat mulai dirakit, setelah selesai dirakit, hubungkan rangkaian exciter (gambar 4) seperti diagram gambar 5. Inilah kelebihan osilator yang terdapat pada tuner blok yg menggunakan rangkaian sistem osilator colppits.tutorial cara membuat pemancar fm dari bekas tuner blok. Untuk osc menggunakan type bf960 yang banyak di jual di pasaran dengan harga sekitar rp.3000 sampai dengan 10.000 rupiah di buffer dengan fet 2sk241 dan di kuatkan dengan transistor 2sc1923 yang memiliki impedansi sangat tinggi, jadi sangat kecil mempengaruhi osc yang sedang. Saat osilator terpicu untuk berubah ke suatu kondisi pengoperasian, maka pada waktu singkat akan kembali ke titik awal pengoperasian.
Kapastitor kopling dari basis transistor yang pertama dalam rangkaian ini akan memblok tegangan dc pada inpu audio dan akan meloloskan tegangan ac audio, sinyal audio ini akan dikuatkan oleh sebuah. Rangkaian penerima radio fm sederhana. Pertama2 kita merakit terlebih dahulu rangkaian oscillator vfo nya yang di bangun dengan 4 transistor dan 2 varactor. Dimana disitu terdapat oscilator, rf amplifier dan mixer…. Kondisi tak stabil diawali dengan pulsa pemicu pada masukan.
Pemancar Fm Sederhana Pll Jual Beli Beitrage Facebook from lookaside.fbsbx.com Maxim now has available a series of five integrated. Hanya saja memanfaatkan sifat pengisian dan pengosongan kapasitor sebagai pencipta kondisi ayunan sinyal. Q1 harus transistor hf untuk bekerja dengan baik, tapi dalam hal ini saya telah menggunakan murah dan umum bc817 transistor yang bekerja besar. Perhatikan gambar skema radio langsung (straight radio) berikut. Konstanta waktu rc menentukan periode waktu perubahan keadaan. Radio penerima fm mono membangkitkan frekuensi osilator sebesar 116 mhz. Dimana ada pinout untuk ground, tegangan +, if output, rf output untuk di counter, dan agc. Pemancar fm, macam serta skema rangkaian untuk penggemar.
Osilator ini disebut colpitts osilator dan itu adalah tegangan dikendalikan untuk mencapai fm (frekuensi modulasi) dan kontrol pll.
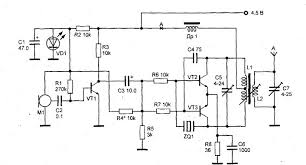
Monostable multivibrator termasuk jenis osilator triggered. Rangkaian ini mirip dengan osilator pergeseran fase rc 3 tahap buffered reguler (terinspirasi dari sini). Dan bila anda mendapati yg lcd di coba d tempat dulu ,biasanya bila diset contoh d frequensi 100mhz bila di matika akan kembali ke 87.5mhz yg bukan bajakan tidak akan kembali ke frequensi awal. Pertama2 kita merakit terlebih dahulu rangkaian oscillator vfo nya yang di bangun dengan 4 transistor dan 2 varactor. Bagian selanjutnya dapat mulai dirakit, setelah selesai dirakit, hubungkan rangkaian exciter (gambar 4) seperti diagram gambar 5. Menangkap gelombang elektromagnetik dari stasiun pemancar radio. Putar inti dari koker (l1) kekanan sampai maksimal. Ic tda7000 is a monolithic integrated circuit for mono fm portable radios, where a minimum on peripheral components is crucial. Transistor di tingkat penyangga pertama (buffer 1) yang semula menggunakan c2053, diganti dengan transistor c930, tipe dengan harga yang jauh lebih murah dan mudah diperoleh. Q1 harus transistor hf untuk bekerja dengan baik, tapi dalam hal ini saya telah menggunakan murah dan umum bc817 transistor yang bekerja besar. Besarnya frekuensi aktif ditentukan oleh kombinasi antara varco dan induktor. Karena itu bagian osilator dipakai tanpa modifikasi. Inilah kelebihan osilator yang terdapat pada tuner blok yg menggunakan rangkaian sistem osilator colppits.tutorial cara membuat pemancar fm dari bekas tuner blok.
Monostable multivibrator termasuk jenis osilator triggered. Diagram blok radio penerima fm stereo ditunjukkan oleh gambar berikut: (lihat gambar) ok dari situ kita gunakan bagian oscilatornya saja. Bagian selanjutnya dapat mulai dirakit, setelah selesai dirakit, hubungkan rangkaian exciter (gambar 4) seperti diagram gambar 5. Kapastitor kopling dari basis transistor yang pertama dalam rangkaian ini akan memblok tegangan dc pada inpu audio dan akan meloloskan tegangan ac audio, sinyal audio ini akan dikuatkan oleh sebuah.
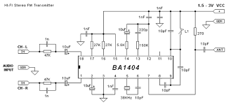
Karya Solderanku Buat Pemancar Fm Dari Tuner Blok from 2.bp.blogspot.com Rangkaian akan rileks pada kondisi stabil saat tidak ada pulsa. Di dalam vco juga terdapat varaktor yang mengendalikan frekuensi sinyal di dalam vco. Perhatikan gambar skema radio langsung (straight radio) berikut. Karena itu bagian osilator dipakai tanpa modifikasi. Biaya perakitan pemancar fm stereo dengan bh1415f relatif murah karena semua bagian pemancar fm stereo telah disertakan di dalam ic bh1415f. Osilator ini disebut colpitts osilator dan itu adalah tegangan dikendalikan untuk mencapai fm (frekuensi modulasi) dan kontrol pll. Diagram blok radio penerima fm stereo ditunjukkan oleh gambar berikut: Ein weltweit führendes unternehmen für elektronikkomponenten und dienstleistungen!
Saat osilator terpicu untuk berubah ke suatu kondisi pengoperasian, maka pada waktu singkat akan kembali ke titik awal pengoperasian.
Saya memilih vackar oscillator yang skemanya bisa dilihat di atas, antara lain karena rangkaiannya dilaporkan cukup stabil walaupun hanya menggunakan transistor biasa. Transistor di tingkat penyangga pertama (buffer 1) yang semula menggunakan c2053, diganti dengan transistor c930, tipe dengan harga yang jauh lebih murah dan mudah diperoleh. Pertama2 kita merakit terlebih dahulu rangkaian oscillator vfo nya yang di bangun dengan 4 transistor dan 2 varactor. Di dalam vco juga terdapat varaktor yang mengendalikan frekuensi sinyal di dalam vco. Osilator utama didasarkan sekitar transistor q1. Putar inti dari koker (l1) kekanan sampai maksimal. Besarnya frekuensi aktif ditentukan oleh kombinasi antara varco dan induktor. Saat osilator terpicu untuk berubah ke suatu kondisi pengoperasian, maka pada waktu singkat akan kembali ke titik awal pengoperasian. Gambar 101 prinsip penampil frekuensi besaran ukur diambil dari frekuensi osilator pada penerima fm, fo dibagi dua kali, (32 dan 16) sedang pada am, fo hanya dibagi dengan 16 penghitung mengirim. Osilator di atas adalah modifikasi dari fm modulator.anda bisa mendapatkanya di toko2 komputer, kalau bisa cari yang seven segmen /digita jngan yg lcd. Kumpulan skema pemancar radio fm j: Maxim now has available a series of five integrated. Pada rangkaian di atas ada 2 bagian fm transmitter , yaitu penguat mic serta buffer ,dan oscillator jika anda sudah membuatnya tetapi belum berhasil:
Biaya perakitan pemancar fm stereo dengan bh1415f relatif murah karena semua bagian pemancar fm stereo telah disertakan di dalam ic bh1415f. Skema rangkaian monostable multivibrator diperlihatkan pada gambar.rangkaian memiliki dua kondisi yaitu kondisi stabil dan kondisi tak stabil. Juga resistor timing tunggal dari rangkaian multivibrator monostabil sebelumnya telah dipecah menjadi dua resistor terpisah, r1 dan r2 dengan sambungannya terhubung ke input pengosongan (pin 7) seperti yang ditunjukkan di. Karena frekuensi yang dikeluarkan oleh osilator tidak boleh berubah ketika tegangan catu ikut berubah, meskipun rangkaian power supply sudah termasuk stabil, namun pada rangkaian ini osilator ditambahkan lagi rangkaian penstabil tegangan yang dibangun oleh. (a) rf amplifier, (b) if amplifier, dan (c) af amplifier !
26 Skema Pcb Pemancar Fm Paling Modern Dan Nyaman from 3.bp.blogspot.com Gambar skema rangkaian osilator sederhana rangkaian osilator sederhana adalah suatu objek atau data yang bergerak maju mundur di antara dua titik. Vco digunakan untuk memodulasi sinyal dari osilator, prinsip kerjanya sama dengan rangkaian modulator diatas. Konstanta waktu rc menentukan periode waktu perubahan keadaan. Rangkaian ini mirip dengan osilator pergeseran fase rc 3 tahap buffered reguler (terinspirasi dari sini). Kondisi tak stabil diawali dengan pulsa pemicu pada masukan. Perhatikan gambar skema radio langsung (straight radio) berikut. Ic tda7000 is a monolithic integrated circuit for mono fm portable radios, where a minimum on peripheral components is crucial. Pemancar fm 12 watt untuk ngebrik dan broadcash.
Saat osilator terpicu untuk berubah ke suatu kondisi pengoperasian, maka pada waktu singkat akan kembali ke titik awal pengoperasian.
Kapastitor kopling dari basis transistor yang pertama dalam rangkaian ini akan memblok tegangan dc pada inpu audio dan akan meloloskan tegangan ac audio, sinyal audio ini akan dikuatkan oleh sebuah. Monostable multivibrator termasuk jenis osilator triggered. Inilah kelebihan osilator yang terdapat pada tuner blok yg menggunakan rangkaian sistem osilator colppits.tutorial cara membuat pemancar fm dari bekas tuner blok. Saya memilih vackar oscillator yang skemanya bisa dilihat di atas, antara lain karena rangkaiannya dilaporkan cukup stabil walaupun hanya menggunakan transistor biasa. Radio penerima fm mono membangkitkan frekuensi osilator sebesar 116 mhz. Skema rangkaian monostable multivibrator diperlihatkan pada gambar 17.17. Kondisi tak stabil diawali dengan pulsa pemicu pada masukan. Untuk osc menggunakan type bf960 yang banyak di jual di pasaran dengan harga sekitar rp.3000 sampai dengan 10.000 rupiah di buffer dengan fet 2sk241 dan di kuatkan dengan transistor 2sc1923 yang memiliki impedansi sangat tinggi, jadi sangat kecil mempengaruhi osc yang sedang. Transistor di tingkat penyangga pertama (buffer 1) yang semula menggunakan c2053, diganti dengan transistor c930, tipe dengan harga yang jauh lebih murah dan mudah diperoleh. Pemancar fm sederhana low noise dan jangkauan jauh skema ini hasil eksperimen untuk pemula karena dengan tuner yg harga murah gampang di cari di banding koker agak susah dalam perakitan dan sulit di cari, keuntungan pakai tuner fm ini suara lebih jernih tidak mudah geser frekwensinya suaranyanya pun cukup enak di dengar di radio monitor inilah skemanya. Vco digunakan untuk memodulasi sinyal dari osilator, prinsip kerjanya sama dengan rangkaian modulator diatas. Pertama2 kita merakit terlebih dahulu rangkaian oscillator vfo nya yang di bangun dengan 4 transistor dan 2 varactor. Ein weltweit führendes unternehmen für elektronikkomponenten und dienstleistungen!
Berbagi
Posting Komentar
untuk "Skema Osilator Fm Stabil - Ukw Sender : Inilah kelebihan osilator yang terdapat pada tuner blok yg menggunakan rangkaian sistem osilator colppits.tutorial cara membuat pemancar fm dari bekas tuner blok."
Posting Komentar untuk "Skema Osilator Fm Stabil - Ukw Sender : Inilah kelebihan osilator yang terdapat pada tuner blok yg menggunakan rangkaian sistem osilator colppits.tutorial cara membuat pemancar fm dari bekas tuner blok."